11月5日,有网友在社交平台发布“成都龙泉荒野求生大赛征集令”,称将在龙泉山举办荒野求生赛事,并面向社会征集赛事策划、规则和筹备方案。相关帖文引发一定关注,不少网友表达参赛意愿,询问报名方式、发起组队邀约等。

▲图源网络
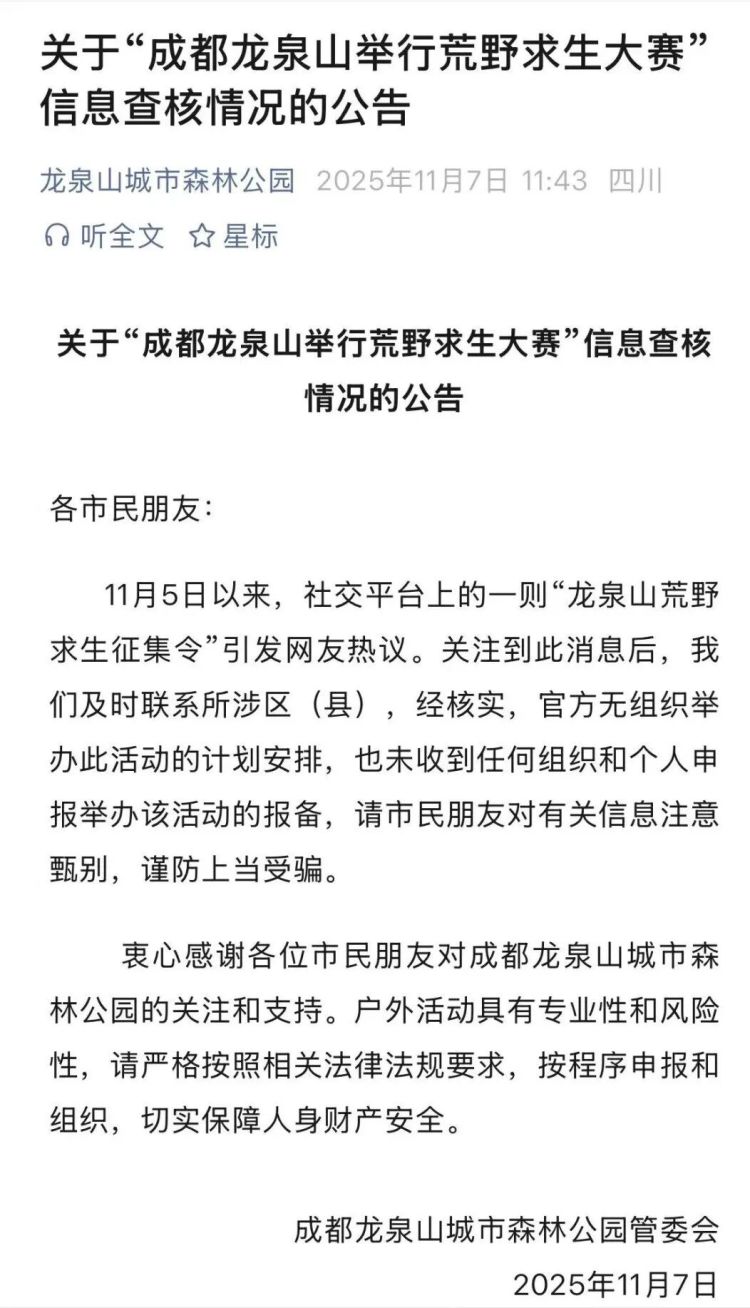
11月7日,成都龙泉山城市森林公园管委会发布官方通告称,经核实,官方无组织举办此活动的计划安排,也未收到任何组织和个人申报举办该活动的报备,请市民朋友对有关信息注意甄别,谨防上当受骗。
具体内容如下:

▲图源“成都龙泉山城市森林公园”微信公众号
提醒广大市民朋友需警惕网络传播的各类赛事及活动信息,务必注意甄别、提高警惕,及时向属地或有关部门核实情况,切勿轻信未证实内容、盲从参与,谨防上当受骗。户外活动兼具专业性与风险性,参与或组织相关活动须严格遵守法律法规、按程序申报,提前做好风险评估、备好专业装备并落实安全保障措施,始终将人身安全置于首位。
此外,前往龙泉山城市森林公园时,请注意保护生态环境,杜绝破坏植被、污染环境等行为;同时做到不轻信、不传播未经官方证实的信息,共同维护清朗网络空间,切实守护自身及他人的人身财产安全。
信息来源:“成都龙泉山城市森林公园管委会”微信公众号、锦观新闻 配资网站排名第一
元鼎证券_元鼎证券登录入口_专业配资网提示:本文来自互联网,不代表本网站观点。